Files
hexapod/electronics
2019-06-15 11:16:55 +08:00
..
2019-06-15 11:16:55 +08:00
2018-10-06 22:01:37 +08:00
2018-10-06 22:01:37 +08:00
2019-06-15 11:16:55 +08:00
2018-10-06 22:01:37 +08:00
2018-10-06 22:01:37 +08:00

Electronics

Connection Diagram

connections

Bill of Materials (BOM)

PCB

Name Thumbnail Required Note
main main 1
sub sub 2 there is a difference (SJ1) between
the 2 PCB, refer to below

Components

Name Thumbnail Required Note
Linkit 7697 1
mini360 DC-DC Buck voltage regulator 7 adjust to 5V
PCA9685 (TSSOP28) 2 TSSOP28
Resistor: 220 ohm (0805) 18 SMD
Resistor: 10K ohm (0805) 12 SMD
Resistor: 470 ohm (0805) 1 SMD
LED: green or any color (0805) 1 SMD
Capacitor: 10 uF (0805) 2 SMD
14 pin 2.54mm female header 4
4 pin 2.54mm female header 2
6 pin 2.54mm female header 2
4 pin 2.54mm 90 degress male header 2
6 pin 2.54mm 90 degress male header 2
4 pin 2.54mm male header 2
3 pin 2.54mm male header (black) 6
3 pin 2.54mm male header (yellow) 6
3 pin 2.54mm male header (red) 6
2 pin 2.54mm male header 1
Jumper 2.54mm 1

PCB detail

Software

Please use Eagle 7.7 software to open schematic files (main.sch/main.brd and sub.sch/sub.brd)

Eagle 7.7 can be found at http://eagle.autodesk.com/eagle/software-versions/1

Note.
7.7 is an old and free version of Eagle. 
Latest Eagle is not free anymore unless you are students
Manufacture

There are a lot of online service that can manufacture PCB/PCBA for you (just google PCB/PCBA).

Seeed (https://www.seeedstudio.io/fusion_pcb.html) is one of them.

They also provide instructions of generating necessary Gerber files at http://support.seeedstudio.com/knowledgebase/articles/1176532-how-to-generate-gerber-file.

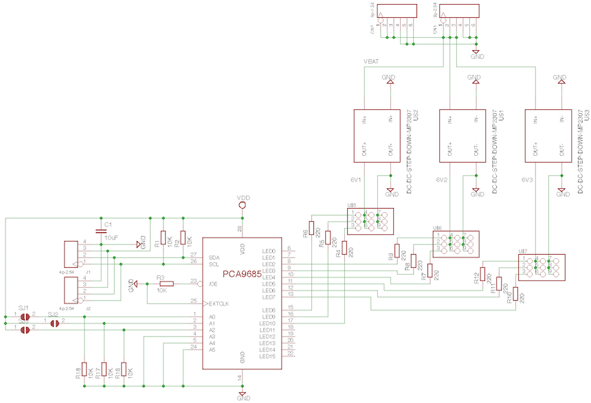
Main

main.brd/main.sch

Schematic

main_sch

Note.
`MP2307` refer to mini360 DC-DC converter
Layout

main_brd

PCB

main_pcb

Sub (x2)

sub.brd/usb.sch

There is 1 difference between left and right PCB. The SJ1 of right PCB is left open, but SJ1 of left PCB should be closed. (This is i2c address setting of PCB9865)

Schematic

sub_sch

Note.
`MP2307` refer to mini360 DC-DC converter
Layout

sub_brd

PCB

sub_pcb

Servo Connection

Each leg of hexapod has 3 servos (body, thigh, foot), refer to below diagram for correct connection

leg

servo_conn