Files
hexapod/electronics
2019-01-24 20:39:10 +08:00
..
2019-01-10 21:48:22 +08:00
2018-10-06 22:01:37 +08:00
2018-10-06 22:01:37 +08:00
2019-01-24 20:39:10 +08:00
2018-10-06 22:01:37 +08:00
2018-10-06 22:01:37 +08:00

Electronics

Connection Diagram

connections

Bill of Materials

PCB

Name Thumbnail Required
main 1
sub 2

Components

Name Thumbnail Required
Linkit 7697 1
mini360 DC-DC Buck voltage regulator 7
PCA9685 (TSSOP28) 2
Resistor: 220 ohm (0805) 18
Resistor: 10K ohm (0805) 12
Resistor: 470 ohm (0805) 1
LED: green or any color (0805) 1
Capacitor: 10 uF (0805) 2
14 pin 2.54mm female header 4
4 pin 2.54mm female header 2
6 pin 2.54mm female header 2
4 pin 2.54mm 90 degress male header 2
6 pin 2.54mm 90 degress male header 2
4 pin 2.54mm male header 2
3 pin 2.54mm male header (black) 6
3 pin 2.54mm male header (yellow) 6
3 pin 2.54mm male header (red) 6
2 pin 2.54mm male header 1
Jumper 2.54mm 1

PCB detail

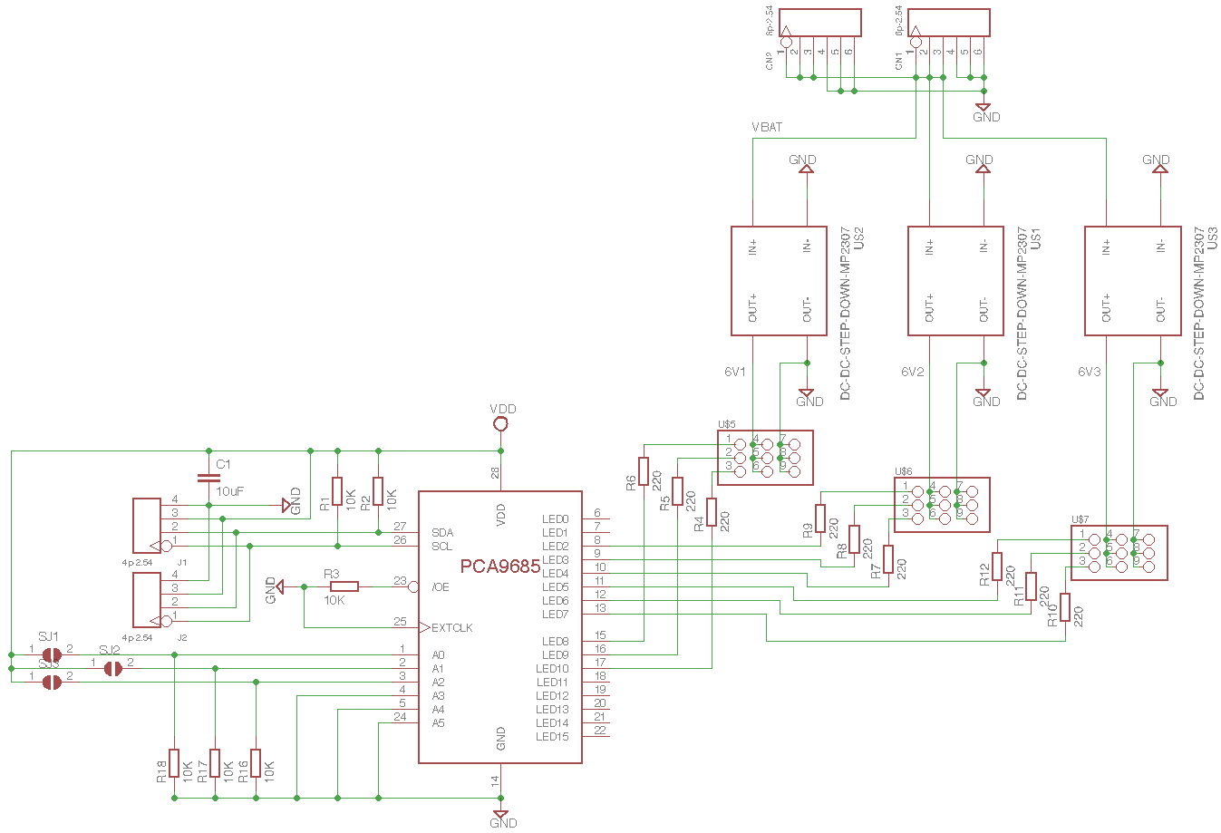
Please use 'Eagle' software to open below schematics

Main

main_sch main_brd

Sub (x2)

There is 1 difference between left and right PCB. The SJ1 of right PCB is left open, but SJ1 of left PCB should be closed. (This is i2c address setting of PCB9865)

sub_sch sub_brd

Servo Connection

servo_conn